服务热线:
022-58713095
网站首页
公司简介
新闻动态
产品展示
步进电机
步进电机驱动器
伺服电机
伺服驱动器
运动控制与机器人
减速机
环境展示
办公环境
服务支持
解决方案
在线留言
联系我们
最新公告:
天津中创恒源科技有限公司,欢迎您的咨询
产品展示
新闻动态
环境展示
解决方案
产品展示
步进电机
二相步进电机
三相步进电机
闭环步进电机
闭环一体机
脉冲控制
MODBUS-RTU
CANopen
直线电机
特制电机
步进电机驱动器
脉冲
二相驱动器
三驱驱动器
IO控制
总线控制
EtherCat
MODBUS-RTU
CANopen
伺服电机
伺服电机N系列
伺服电机S5系列
伺服电机AS1系列
OMP系列
伺服驱动器
K/K1系列
AS3/ES3系列
ODS/M系列
运动控制与机器人
数控系统
运动控制卡
PAC运动控制器
机器人
减速机
直齿
斜齿
新闻动态
天津中创恒源科技有限公司,欢迎 ...
公司主营5大类15个应用系列1 ...
公司可订做带抱闸,低温,防爆等 ...
产品展示
当前位置:
首页
-
产品展示
-
步进电机驱动器
-
脉冲
-
二相驱动器
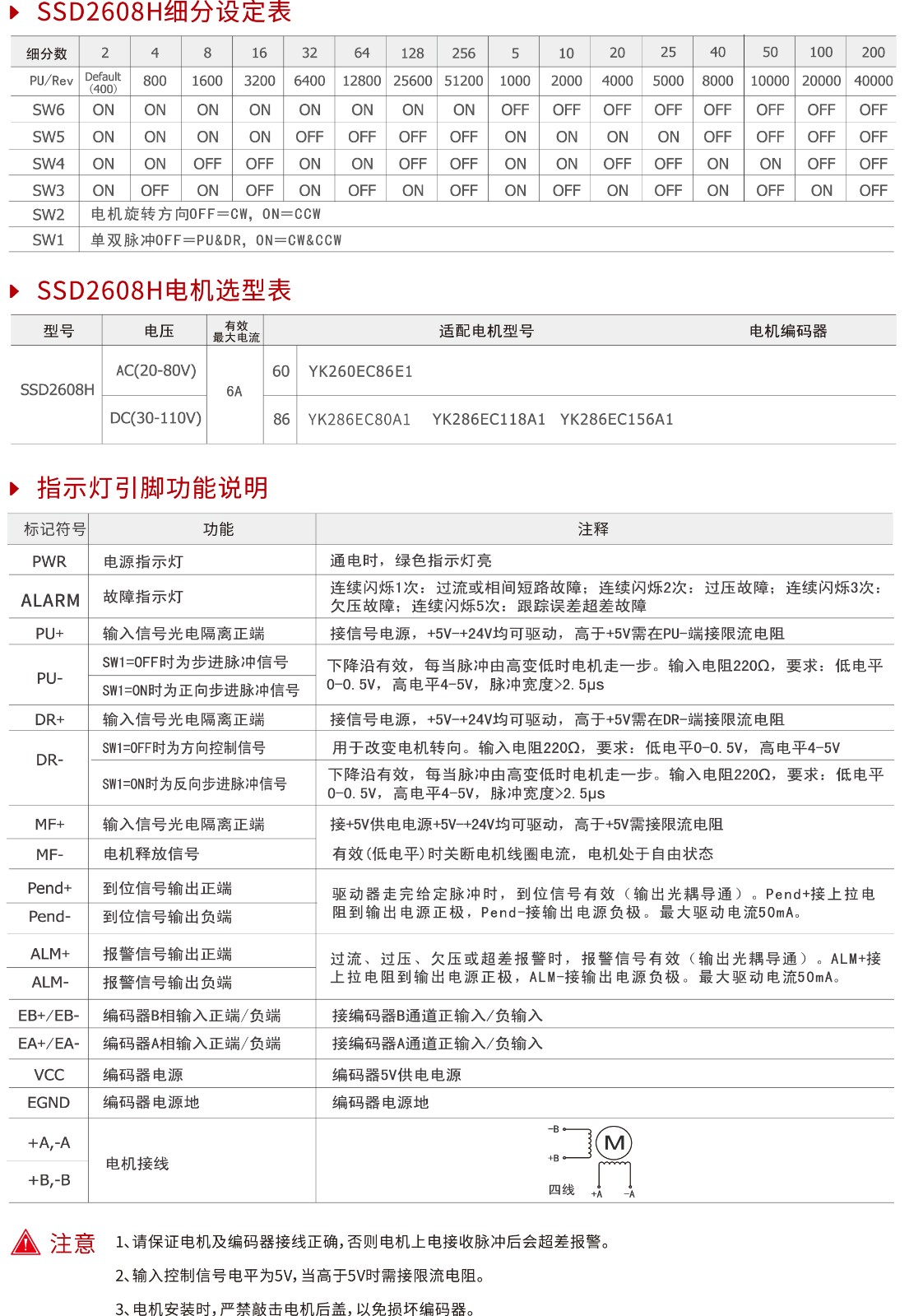
SSD2608H
发布时间:2025/10/13
上一条:SSD2505M
返回列表
友情链接
百度
手机:18612361178 13121042907 座机:022-58713095 022-58713096
版权所有:天津中创恒源科技有限公司
ICP备案编号:
津ICP备2025039140号-1